江苏省戏剧学校
[freemarker标签异常,请联系网站管理员]
官网首页
学校概况
信息公开
教育教学
招生就业
党群园地
德育工作
当前位置:
首页
>
资讯详情
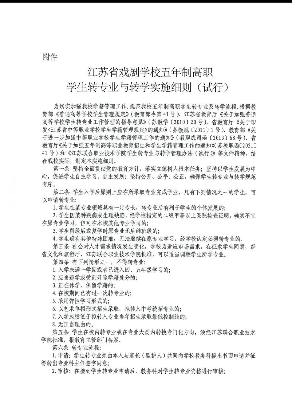
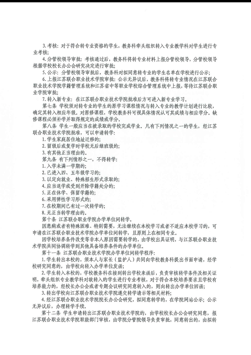
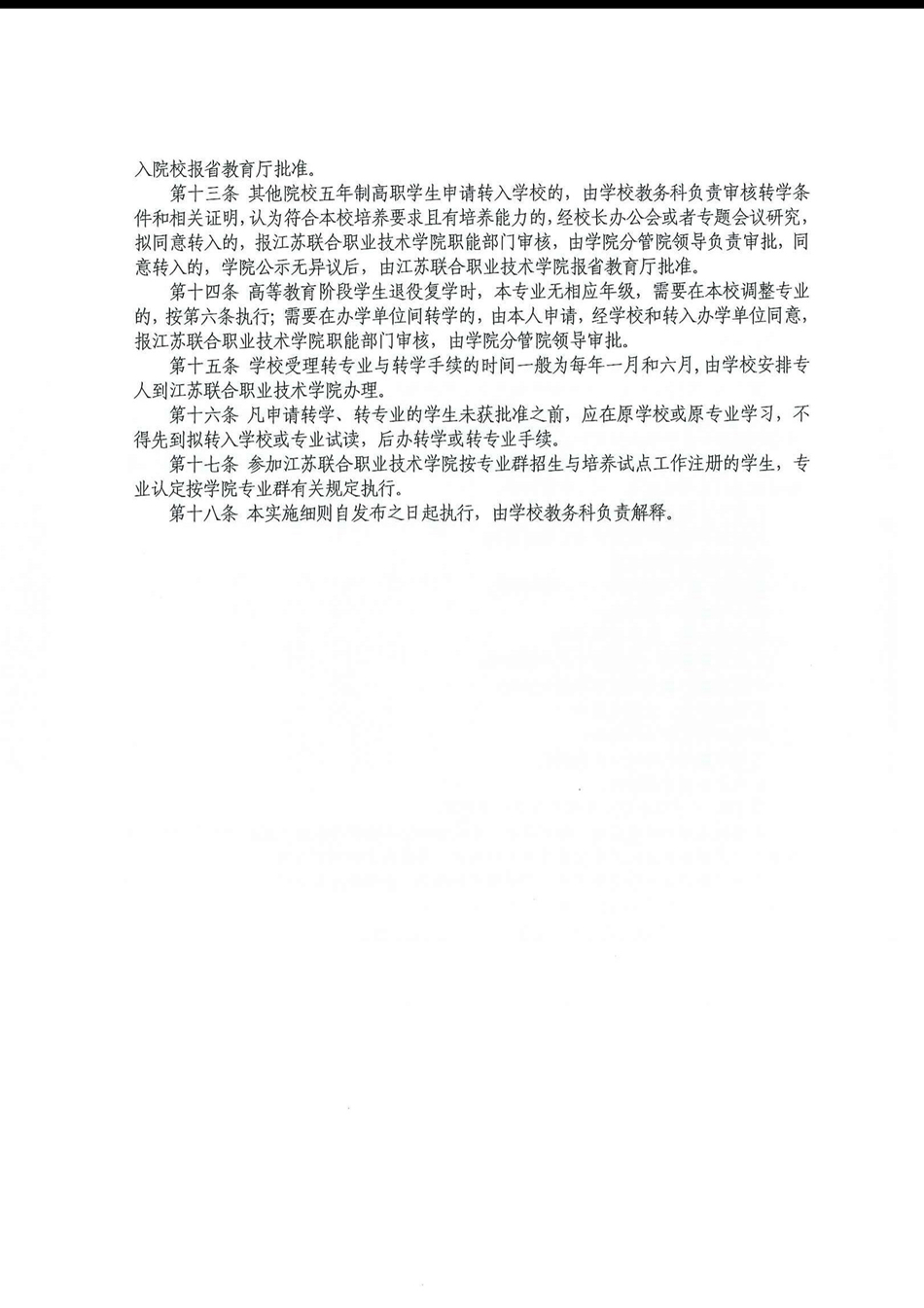
关于下发《江苏省戏剧学校五年制高职学生转专业与转学实施细则(试行)》的通知
来源 : 办公室
日期 : 2021-12-20
江苏省戏剧学校
2005-2025 版权所有:江苏省戏剧学校 苏ICP备20000754号